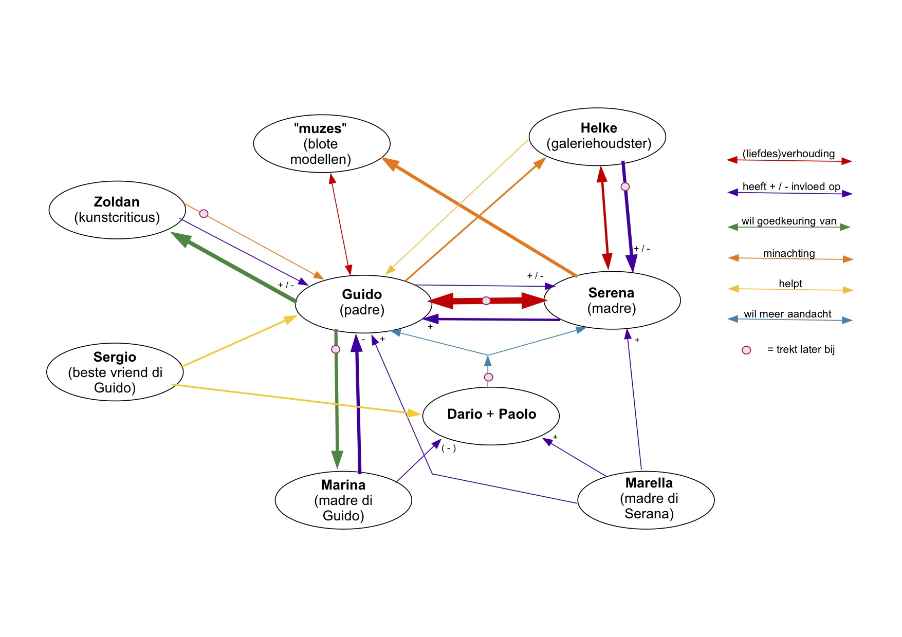
Uiteindelijk gaat de film over invloed van ouder op kind. En over dat gelukkig zijn ook af en toe ongelukkig zijn is. En over dat veel eigenlijk wel goed komt, zolang je het maar tijd geeft. Ook ben ik even gaan zitten om wat meer na te denken over je verhoudingen met je naasten en hoe dat in de film zo mooi is weergeven. Dat wil ik jullie meedelen door middel van dit diagram (soort voedselweb, behalve dat er dan niemand wordt opgegeten). (klik op afbeelding voor vergroten)

